欢迎访问足球赛事资讯网站源码!

足球赛事

您现在的位置是: 主页 > 亚洲杯比分 > 足球录像

足球录像

U23亚洲杯_U23亚洲杯直播_赛事直播LIVE“踢假球从娃娃抓起”!

发布时间:2026-04-17 15:19 足球录像 作者:小编
  亚洲杯,U23,U23直播,亚洲杯直播,U23在哪里观看,中国足球,李昊,U23亚洲杯,U23亚洲杯直播,U23亚洲杯赛事假球也要从娃娃抓起,这话是...

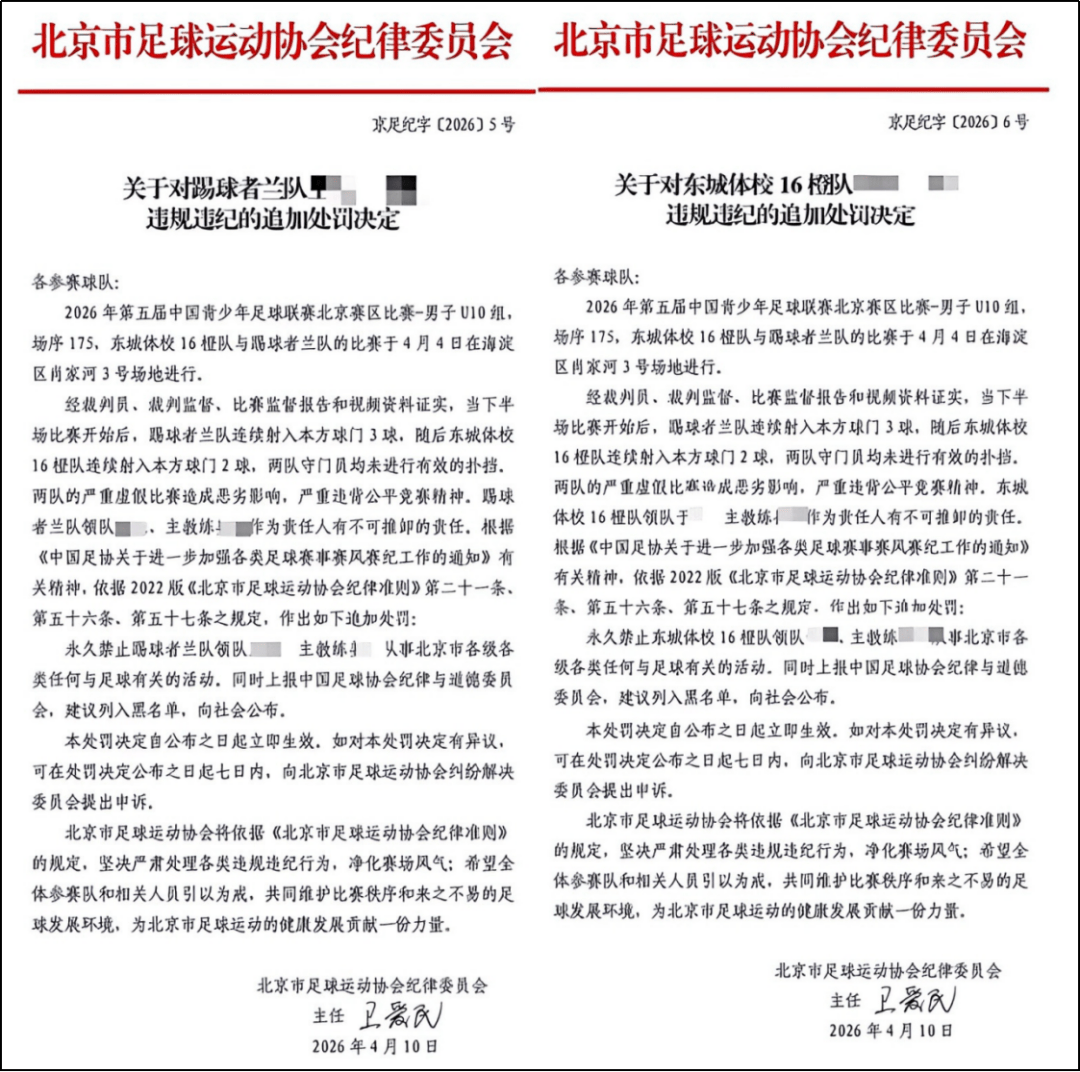
  亚洲杯,U23,U23直播,亚洲杯直播,U23在哪里观看,中国足球,李昊,U23亚洲杯,U23亚洲杯直播,U23亚洲杯赛事假球也要从娃娃抓起,这话是我们平时开玩笑说的,但有球队线轮,橙队对阵兰队,两队赛前都已出线。

  但您瞧裁判怎么说,裁判说没办法,他要这么踢,我们裁判不可能把它给吹出来。

  一听这话,橙队教练就让小队员都过来。同时为了确保不弃权,小队员们没走出场地。

  他们在等教练发话,教练就当着裁判、工作人员、小队员的面说,那我们也这么做。

  “往门里踢。”裁判那边还在向橙队教练解释,您有证据可以赛后反馈,这没问题,符合流程。

  兰队。因为觊觎好签位置,兰队教练(还有领队)就吩咐十岁不到的小孩子,往自家球门里踢。

  所以橙队教练,本有机会给孩子树立一个歪风邪气的好榜样,结果他们选择有样学样。

  裁判。裁判团队确实尽到了告知赛事程序的义务,但他们没有尽到积极保护比赛形象义务。

  。特别是第三球时,已经严重违反体育精神,恶意消极比赛了,那完全可以掏红牌,罚下射门的人和门将

  当时教练在场边教唆小孩这么踢乌龙球,算明牌行为了,裁判可以先警告,再不听就让教练离开技术区甚至驱逐。

  不过,我们痛恨假球,不代表我们生活在真空环境,不代表为我们不知道假球不可能

  但电影创作者还是过于理想化了,他们懂艺术,却不懂足球。因为现实是假球已经低龄化了。

  全队队员一起踢假球,既能疯狂进球,也能故意丢球,同样是按照盘口刻意操控比分。

  广州一场民间U11邀请赛,最后一轮,一支球队在上半场还2比1领先对手。下半场突然全队大放水,小球员从中圈带球往自家门里踢,就是为了成全对手,恶心第三支球队。

  ,濮阳一届青少年足球比赛,一支球队因为自己夺冠无望,下半场突然全队大放水,最后被打成30比0,也是为了成全对手,恶心第三支球队。

  ,广东某届运动会,一场U15足球决赛,一支球队上半场还3比1领先,下半场后半段突然全队梦游,各种送球和眼神防守,最后被对手逆转。

  毕竟过去十七年,能找到的明确假球事件不超过五件,某种程度上蛮值得欣慰了。

  因为中国足球情况堪忧了,这时候还不认真拼、不敢抢,无视公平竞争、良性发展的观念的话,只会落后更多。

  然而,任何成年人,哪怕是伪球迷或门外汉,听到这些话都会感到不安:小孩子怎能如此是非不分?

广告位